医疗器械创新网
距离创新创业大赛报名结束
48
天
16
时
37
分
登录
/
注册
首页
医疗器械创新网
医疗器械创新网
政策法规
技术/产品
医疗器械创新网网: 创新企业/机构
创新创业大赛
专访
活动资讯
医疗器械创新网网:
投融资服务
获奖项目融资
初创项目
成长项目
创服专家
投资机构
医疗器械创新网
供应链管理
产品设计代工
实验与注册
专利与人才
创服基地
创新创业大赛
大赛简介
最新通知
大赛报名入口
历届决赛获奖名单
创新周
观众报名
医疗器械创新网网: 历届创新周活动
医疗器械创新网网: 申请联合承办及合作
网络学院
医疗器械创新网网:
首页
医疗器械创新网网:
医疗器械创新网
医疗器械创新网
政策法规
技术/产品
医疗器械创新网网: 创新企业/机构
创新创业大赛
专访
活动资讯
投融资服务
获奖项目融资
初创项目
成长项目
创服专家
投资机构
医疗器械创新网网:
医疗器械创新网
供应链管理
产品设计代工
实验与注册
专利与人才
创服基地
创新创业大赛
大赛简介
最新通知
大赛报名入口
医疗器械创新网网: 历届决赛获奖名单
创新周
观众报名
医疗器械创新网网: 历届创新周活动
申请联合承办及合作
医疗器械创新网网:
网络学院
会员登录
用户登录
评委登录
用户名
密码
一周内自动登录 建议在公共电脑上取消此选项
登录
手机号
验证码
获取验证码
一周内自动登录 建议在公共电脑上取消此选项
登录
账号
密码
一周内自动登录 建议在公共电脑上取消此选项
登录
手机验证码登录
还未账号?
立即注册
会员注册
手机号码
密码
验证码
获取验证码
马上注册
已有账号?
立即登录
中国医疗器械创新网创业大赛
China Medical Devices Design & Entrepreneurship Competition
首页
创新创业大赛
最新通知
赛事通知
赛后报道
大赛简介
最新通知
大赛报名入口
医疗器械创新网网: 历届决赛获奖名单
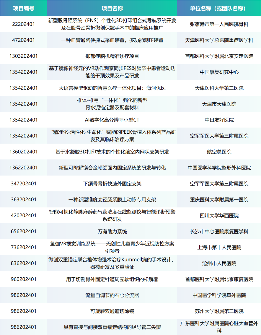
项目入围公示丨第七届(2024)中国医疗器械创新网创业大赛有源医疗器械总决赛即将开赛
查看详情
2024-10-25
项目入围公示丨第七届(2024)中国医疗器械创新网创业大赛诊疗设备类别赛即将开赛
查看详情
2024-10-25
项目入围公示丨第七届(2024)中国医疗器械创新网创业大赛产业转化专场赛启幕在即
查看详情
2024-10-25
即将开赛丨第七届(2024)中国医疗器械创新网创业大赛人工智能与医用机器人类别赛项目入围公示!
查看详情
2024-10-25
项目入围公示丨第七届(2024)中国医疗器械创新网创业大赛高植医用耗材类别赛即将火热开赛!
查看详情
2024-10-12
项目入围公示丨第七届(2024)中国医疗器械创新网创业大赛医生专场赛即将来袭!
查看详情
2024-10-11
项目入围公示丨第七届(2024)中国医疗器械创新网创业大赛产业转化专场赛即将高燃开赛!
查看详情
2024-10-11
入围项目公示丨第七届(2024)中国医疗器械创新网创业大赛诊疗设备类别赛火热来袭!
查看详情
2024-09-14
上一页
1
2
3
4
5
6
7
8
...
24
25
下一页
医疗器械创新网网
医疗器械创新网网
医疗器械创新网网
医疗器械创新网网
医疗器械创新网网